Вопрос-ответ (плавсредства)
- MigeljM
- Клуб "Striborg"
- Сообщения: 534
- Зарегистрирован: 29 авг 2007, 20:58
- Откуда: Jelgava
- Благодарил (а): 267 раз
- Поблагодарили: 321 раз
Re: Вопрос-ответ
Саша,зачем тебе тот тюбик,половину мимо выльешь
купи наркоманский инструмент и литр масла,посидишь 5 мин перед движителем и заправишь.Просто у меня тюбик уже к 2 мотору не подходит,по моему разумению носик должен внутрь вставлятся,а не ловить эту дырку,прижимая и разливая столь дорогостоящее спец масло 
- oleg 2
- Клуб "Striborg"
- Сообщения: 861
- Зарегистрирован: 16 май 2007, 20:30
- Реальное Имя: Олег
- Откуда: Таллин
- Благодарил (а): 126 раз
- Поблагодарили: 226 раз
Re: Вопрос-ответ
Саня ,дам я тебе шприцеватель,вроде как и смазка в нем есть.А в редуктор заливаю масло шприцом ,как Моргунову в жопу кололи в Каквкзкой пленнице,тока у меня пластмассовый ,подарю тебе такой.Хош сабе коли ,хош в редуктор заливай

Добавлено спустя 9 минут 13 секунд:
Bambuk,Дима не в обиду конечно ,но странный ты какой то автослесарь,то масло не поменять ,то не знаешь как уровень померить,сувать до конца или нет.Вроде проще ничего нет.
Добавлено спустя 9 минут 13 секунд:
Bambuk,Дима не в обиду конечно ,но странный ты какой то автослесарь,то масло не поменять ,то не знаешь как уровень померить,сувать до конца или нет.Вроде проще ничего нет.
- Bambuk
- Участник форума
- Сообщения: 195
- Зарегистрирован: 11 авг 2011, 20:37
- Реальное Имя: Дмитрий
- Откуда: Нарва
- Благодарил (а): 55 раз
- Поблагодарили: 12 раз
- Контактная информация:
Re: Вопрос-ответ
Олег, я не автослесарь, я электрик-автоматик. Масло поменял, но можно этот процесс упростить. Как померить масло, затупил, но почему выше уже писал.
- FIL
- Просто Гуру
- Сообщения: 7502
- Зарегистрирован: 06 июн 2006, 08:28
- Откуда: Tallinn-Омеду
- Благодарил (а): 1 раз
- Поблагодарили: 3102 раза
Re: Вопрос-ответ
Привози на работу , с аказией заберу.oleg 2 писал(а):Саня ,дам я тебе шприцеватель,вроде как и смазка в нем есть.А в редуктор заливаю масло шприцом ,как Моргунову в жопу кололи в Каквкзкой пленнице,тока у меня пластмассовый ,подарю тебе такой.Хош сабе коли ,хош в редуктор заливай![]()
.
-
Ikel
- Активный участник форума
- Сообщения: 1421
- Зарегистрирован: 01 окт 2010, 21:41
- Реальное Имя: Michael
- Откуда: Рига
- Благодарил (а): 3706 раз
- Поблагодарили: 954 раза
Re: Вопрос-ответ
Тут скорее не большая недоработка. Есть как минимум 2 темы с названием "Вопрос-ответ".
Основной Форум ‹ Катера | Лодки | Лодочные моторы | Вопросы и Проблемы
Список форумов ‹ Основной Форум ‹ Болтаем обо всем
Сам иногда путаюсь
Можно просто переименовать тему, к примеру Вопрос-ответ (лодочный), (общий), (обо всём) или более подходящее слово найти.
Основной Форум ‹ Катера | Лодки | Лодочные моторы | Вопросы и Проблемы
Список форумов ‹ Основной Форум ‹ Болтаем обо всем
Сам иногда путаюсь
Можно просто переименовать тему, к примеру Вопрос-ответ (лодочный), (общий), (обо всём) или более подходящее слово найти.
- saw
- Клуб "Striborg"
- Сообщения: 2449
- Зарегистрирован: 25 июл 2006, 23:35
- Реальное Имя: Александр
- Откуда: Sillamae, Estonia
- Благодарил (а): 363 раза
- Поблагодарили: 786 раз
Re: Вопрос-ответ (плавсредства)
Несколько конкретизировал название этой темы. Посты перенесены в более правильную тему http://www.striborg.ee/forum/viewtopic. ... 18#p174518" onclick="window.open(this.href);return false;
- Рейтинг: 2%
-
- Борис
- Клуб "Striborg"
- Сообщения: 5627
- Зарегистрирован: 05 июн 2006, 15:54
- Откуда: Таллинн
- Благодарил (а): 1673 раза
- Поблагодарили: 3148 раз
Re: Вопрос-ответ (плавсредства)
Угу. Только остался "Вопрос-ответ", я так понял в этом соль.
А ищущий найдёт, хотя бы по теме, где и как.
А ищущий найдёт, хотя бы по теме, где и как.
-
саня
Re: Вопрос-ответ (плавсредства)
подскажите пожалйста какой нужен аккумулятор для лодочного мотора suzuki dt15
Добавлено спустя 23 минуты 46 секунд:
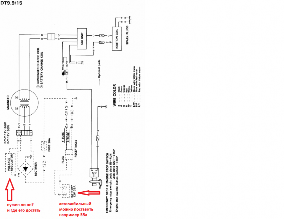
да и ещё вопрос . хочу подключить мотор к аккумулятору все детали купил а вот регулятор вольтажа так и не нашёл нужен ли он вообще и где его можно купить и что это такое..
Добавлено спустя 11 минут 19 секунд:
а вот и схема
Добавлено спустя 23 минуты 46 секунд:
да и ещё вопрос . хочу подключить мотор к аккумулятору все детали купил а вот регулятор вольтажа так и не нашёл нужен ли он вообще и где его можно купить и что это такое..
Добавлено спустя 11 минут 19 секунд:
а вот и схема
Последний раз редактировалось саня 04 авг 2013, 00:12, всего редактировалось 1 раз.
- Jaroslav
- Клуб "Striborg"
- Сообщения: 2923
- Зарегистрирован: 14 фев 2007, 21:10
- Откуда: RIGA!!!!!!!!!!!!
- Благодарил (а): 554 раза
- Поблагодарили: 634 раза
Re: Вопрос-ответ (плавсредства)
саня писал(а):подскажите пожалйста какой нужен аккумулятор для лодочного мотора suzuki dt15
Добавлено спустя 23 минуты 46 секунд:
да и ещё вопрос . хочу подключить мотор к аккумулятору все детали купил а вот регулятор вольтажа так и не нашёл нужен ли он вообще и где его можно купить и что это такое..
Добавлено спустя 11 минут 19 секунд:
а вот и схема
Компактной батарейки в 50А более чем достаточно, через нее и все источники запитывай. Регулятор вольтажа не совсем понятная мне штука, может стабилизатор, это необходимо при наличии двух и более акумов на борту.
-
саня
Re: Вопрос-ответ (плавсредства)
я тоже так понял что стабилизатор.
он держит одно напряжение и не даёт скакать токам. а нужен ли он вообще если у меня будет один акку
Добавлено спустя 5 минут 45 секунд:
мне знакомый сказал что если я его не поставлю стабилизатор то у меня постоянно будет згорать диодный мостик. У меня диодный мостик на 35 ампер , значит если аккум будет мощнее то надо мощнее диодный мост ставить
Добавлено спустя 10 минут 20 секунд:
куда подключить эхолот
он держит одно напряжение и не даёт скакать токам. а нужен ли он вообще если у меня будет один акку
Добавлено спустя 5 минут 45 секунд:
мне знакомый сказал что если я его не поставлю стабилизатор то у меня постоянно будет згорать диодный мостик. У меня диодный мостик на 35 ампер , значит если аккум будет мощнее то надо мощнее диодный мост ставить
Добавлено спустя 10 минут 20 секунд:
куда подключить эхолот
- Jaroslav
- Клуб "Striborg"
- Сообщения: 2923
- Зарегистрирован: 14 фев 2007, 21:10
- Откуда: RIGA!!!!!!!!!!!!
- Благодарил (а): 554 раза
- Поблагодарили: 634 раза
Re: Вопрос-ответ (плавсредства)
почитай здесь
http://forum.motorka.org/topic3326.html" onclick="window.open(this.href);return false;
http://www.reaa.ru/cgi-bin/yabb/YaBB.pl ... 0970/60#60" onclick="window.open(this.href);return false;
http://forum.motorka.org/topic3326.html" onclick="window.open(this.href);return false;
http://www.reaa.ru/cgi-bin/yabb/YaBB.pl ... 0970/60#60" onclick="window.open(this.href);return false;
-
саня
- Jaroslav
- Клуб "Striborg"
- Сообщения: 2923
- Зарегистрирован: 14 фев 2007, 21:10
- Откуда: RIGA!!!!!!!!!!!!
- Благодарил (а): 554 раза
- Поблагодарили: 634 раза
Re: Вопрос-ответ (плавсредства)
кинь -И+ с движки на акум а с него через предохранитель на хахалот и не парься
- saw
- Клуб "Striborg"
- Сообщения: 2449
- Зарегистрирован: 25 июл 2006, 23:35
- Реальное Имя: Александр
- Откуда: Sillamae, Estonia
- Благодарил (а): 363 раза
- Поблагодарили: 786 раз
Re: Вопрос-ответ (плавсредства)
Стабилизатор напряжения поддерживает именно вольтаж, при чём тут тут токи (кои определяются исключительно внешним сопротивлением в цепи и внутренним сопротивлением обмотки-моста-стабилизатора).саня писал(а):я тоже так понял что стабилизатор.
он держит одно напряжение и не даёт скакать токам. а нужен ли он вообще если у меня будет один акку
Добавлено спустя 5 минут 45 секунд:
мне знакомый сказал что если я его не поставлю стабилизатор то у меня постоянно будет згорать диодный мостик. У меня диодный мостик на 35 ампер , значит если аккум будет мощнее то надо мощнее диодный мост ставить
Добавлено спустя 10 минут 20 секунд:
куда подключить эхолот
У вас что, на моторе выход на переменном токе? Или вы думаете заменить выпр. мост в моторе на расчитанный на бОльшую нагрузку? Но ведь генераторная обмотка магнето рассчитана на определённую нагрузку...
Советую не гадать, а подключить АКБ и к ней вольтметр, погонять мотор при разных оборотах и понаблюдать как меняется вольтаж при отсутствии другой нагрузки. Если максимальный вольтаж не превышает 14,5В, значит внутри уже имеется полноценный стабилизатор и можно не дёргаться. Если же подскакивает, несмотря на АКБ до 16-17-ти вольт или ещё выше, то я бы не рискнул подключать электронику, нужен внешний стабилизатор. Было дело, у меня прыжок напряжения убил эхолот (мотор 6-ка не имел внутреннего стабилизатора, АКБ была небольшой ёмкости)...
-
jundik
- Участник форума
- Сообщения: 25
- Зарегистрирован: 26 июл 2013, 19:01
- Благодарил (а): 1 раз
- Поблагодарили: 5 раз
Re: Вопрос-ответ (плавсредства)
приветствую...
а есть какой нибудь нормальный электронасос, который подойдет для накачки пвх лодок?
а есть какой нибудь нормальный электронасос, который подойдет для накачки пвх лодок?
- Stekloduv
- Клуб "Striborg"
- Сообщения: 5212
- Зарегистрирован: 08 дек 2009, 22:35
- Реальное Имя: Володя
- Откуда: Latvija Livani
- Благодарил (а): 6991 раз
- Поблагодарили: 13208 раз
- Контактная информация:
Re: Вопрос-ответ (плавсредства)
Сложно ответить на такой вопросjundik писал(а):а есть какой нибудь нормальный электронасос, который подойдет для накачки пвх лодок?
Ну да ладно...выбирай:
http://www.badger.ru/shop/catalog/boats ... ctropumps/" onclick="window.open(this.href);return false;
-
jundik
- Участник форума
- Сообщения: 25
- Зарегистрирован: 26 июл 2013, 19:01
- Благодарил (а): 1 раз
- Поблагодарили: 5 раз
Re: Вопрос-ответ (плавсредства)
извиняюсь. здрасте 
а какой мощности должен быть насос? и скока литров в минуту минимум должен гнать?
а какой мощности должен быть насос? и скока литров в минуту минимум должен гнать?
- Stekloduv
- Клуб "Striborg"
- Сообщения: 5212
- Зарегистрирован: 08 дек 2009, 22:35
- Реальное Имя: Володя
- Откуда: Latvija Livani
- Благодарил (а): 6991 раз
- Поблагодарили: 13208 раз
- Контактная информация:
Re: Вопрос-ответ (плавсредства)
Здрасте ... только толку от него ни на граммjundik писал(а):а какой мощности должен быть насос? и скока литров в минуту минимум должен гнать?
Я накачиваю таким (лодка "БУШ -Кайман -330) Электронасос Bravo BST12 (6130031)
Поставил на сколько нужно и ходи отдыхай...удочки готовь, можно помедитировать перед рыбалкой, насос сам накачает лодку и выключится
- Fugitive
- Активный участник форума
- Сообщения: 1020
- Зарегистрирован: 26 июн 2012, 14:51
- Реальное Имя: Владимир
- Откуда: Tallinn&Pärnu
- Благодарил (а): 1042 раза
- Поблагодарили: 710 раз
Re: Вопрос-ответ (плавсредства)
То, сколько литров в минуту он будет гнать зависит от:
1. Толщины Вашего кошелька
2. Насколько Вы торопитесь на рыбалку
3. Насколько большой емкости аккумулятор на Вашем автомобиле, ибо имея под капотом батарейку 45Ач, которой года 4-5, вы рискуете не уехать на машине с рыбалки, выбрав слишком мощный насос.
4. Давление на насосах Браво, как правило регулируется и требуется лишь выставить то, которое указано в руководстве по эксплуатации Вашей лодки.
Ну и маленькое, но важное уточнение - чем мощнее насос, чем выше его производительность - тем короче срок его службы. Про насосы Браво, которые выдают более 600л/мин очень много информации на российских форумах. Оптимальный выбор - насос с производительностью 250-450л/мин, будет время подготовить остальное барахло к загрузке в лодку, с таким насосом можно за 10мин выйти на воду.
1. Толщины Вашего кошелька
2. Насколько Вы торопитесь на рыбалку
3. Насколько большой емкости аккумулятор на Вашем автомобиле, ибо имея под капотом батарейку 45Ач, которой года 4-5, вы рискуете не уехать на машине с рыбалки, выбрав слишком мощный насос.
4. Давление на насосах Браво, как правило регулируется и требуется лишь выставить то, которое указано в руководстве по эксплуатации Вашей лодки.
Ну и маленькое, но важное уточнение - чем мощнее насос, чем выше его производительность - тем короче срок его службы. Про насосы Браво, которые выдают более 600л/мин очень много информации на российских форумах. Оптимальный выбор - насос с производительностью 250-450л/мин, будет время подготовить остальное барахло к загрузке в лодку, с таким насосом можно за 10мин выйти на воду.
- Рейтинг: 2%
-
-
jundik
- Участник форума
- Сообщения: 25
- Зарегистрирован: 26 июл 2013, 19:01
- Благодарил (а): 1 раз
- Поблагодарили: 5 раз
Re: Вопрос-ответ (плавсредства)
а где эти насосы браво найти у нас в Эстонии? поиск ничего не дал....
а лодко катран марин 4,5м... вдвоем накачиваем за 45минут, хотелось бы за пол часа собирать. и вариант бюджетный хотелось бы, евро за 30-50...
а лодко катран марин 4,5м... вдвоем накачиваем за 45минут, хотелось бы за пол часа собирать. и вариант бюджетный хотелось бы, евро за 30-50...